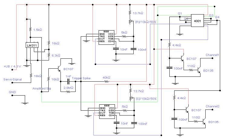
2-Channel Switch for Futaba Signal Level (2.75 Volts)
Output load up to 1 A (1,5 A), load pulled down to GND.
The LM 311 at the input area converts the signal from 2.75 Volts to CMOS Level.
The BC 107 connected with 1 nF and 2.8 MOhm produces a negative trigger spike to start both Timer 555's.
The two Timer 555's create impulses with a fix length, which can be adjusted at the two trimmers R and S.
The IC 4001 consists of four 2-Input NOR-Gates, connected to 2 NOR-Latchs.
Each of them compares the fix signal from the 555's to the actual servo signal.
The impulse, which stays longer at the gate input, sets the NOR-Latch output and finally switches the channel ON or OFF.

Trigger Spike :

Connection for load :